中小企业是我国经济发展不可或缺的市场主体,是解决我国居民就业、增加税收和提高GDP占比的重要力量。但最近几年,由于受到诸多不利因素影响,如全球疫情大流行、复杂多变的国际大环境、来自美欧国家的打压,以及国内尚不规范的行业市场行为等等,无论是内因或外因,也不管是自身或局外因素等,都给中小企业的生存空间带来了前所未有的挤压和打击。
根据清华大学相关专家的预测,未来几年,我国中小企业面临的处境将更加困难,生存空间将越来越小,由此,必定会导致大量的中小企业转型、停业和倒闭。
众所周知,中小企业与大型企业相比较,存在人才缺失、资金短缺和生产力不足等劣势。如果以整体要素比较,则在生产规模、研发能力、客户资源、市场份额、品牌形象、企业影响力等方面更是无法与大型企业相比拟。 面对当前严峻的国内外经济环境和市场形势,特别在当下世界经济大滑坡、国际和国内两个市场空间出现严重萎缩的情况下,我们的中小企业将如何走出困境?如何度过难关?这是每一个中小企业都必须要面对和思考的问题。

中小企业具有决策快,经营灵活,创新能力强等特点,如果能充分利用自身优势,改变经营模式,加强管理,就能化被动为主动,并在激烈的市场竞争中占有一席之地。
一、将资源投放到细分市场上 中小企业规模较小,人力、物力和财力都有限,应将有限的资源投放在细分市场上,而尽量不去触及大型企业的优势产品市场。因为大企业的品牌影响力早已深入人心,而且市场规模大,客户资源深、人脉关系广…等等。除非你有雄厚的资金实力和强大的资源作支撑,否则,就只有实实在在做一些大企业不愿意做的小众产品。 值得一提的是,就算做细分市场,只要你能用心去做,不断优化产品结构,不断进行技术创新,不断提高产品质量…只要持之以恒,那么,在不久的将来,中小企业也必定像大企业一样将产品做大做强,并最终成长为大型企业。 以下列出一些建筑行业常见的大企业优势产品和适宜中小企业做的小众产品,仅供参考:
1 土建 大企业优势产品(材料):水泥、钢筋、混凝土、油漆、铝型材、防火材料…等等; 小众产品(材料):塑料管材、密封胶、玻璃棉、隔热板、防水材料…等等。 2 装饰装修 大企业优势产品(材料):石材、板材、玻璃、地砖、地板、洁具、油漆…等等; 小众产品:装饰贴膜、粘合剂、门五金、龙头五金、成品木门、防火卷帘…等等。 3 幕墙 大企业优势产品:玻璃幕墙、石幕墙、铝幕墙、钢结构…等等; 小众产品:结构粘结、密封胶、填缝材料、钢连接件、紧固件…等等。 4 机电 大企业优势产品:电梯、分体空调、多功能电力仪表、桥架、室内照明灯具、不间断电源…等等; 小众产品:灯带、断路器、电源开关、面板、插座…等等。 5 电气 大企业优势产品:变压器、变频器、发电机组、高低压配电柜、太阳能光伏、电力电缆…等等; 小众产品:电容、电抗、电气开关、智能配电、继电器、按钮…等等。 6 暖通 大企业优势产品:冷水机组、冷却塔、空调、空压机、除湿机、冷干机、蒸汽锅炉、板式定压罐…等等; 小众产品(材料):热交换器、油泵、水泵、风机及键盘、保温材料…等等。 7 建筑智能化 大企业优势产品:数据服务器、网络交换机、摄像机、视频监控、楼宇自控、打印机、综合布线、电缆电线、通信接入、光纤产品…等等; 小众产品:广播、背景音乐、可视对讲、门禁、控制锁、探测器、电动门阀、信息发布、机柜…等等。 8 声光视讯 大企业优势产品:高清摄像机、远程会议一体机、高清投影机、液晶电视、液晶拼接屏、电子白板、LED大屏幕、高端话筒、高端音箱、高端功放、高端数字调音台、硬盘录像机、网络交换机、电脑灯光控制台、调光直通柜、各类效果灯…等等; 小众产品(中低端):音箱、功放、话筒、音频处理器、视频矩阵、视频分配器、电源时序器、投影幕、长线驱动器、中控、无纸化设备、机柜…等等。
以上仅列出较具代表性的产品,其他专业产品还有很多,有兴趣的客户可以点击进入讯大网平台浏览。 需要说明的是,本文所列的大企业优势产品和其他小众产品只是相对而言,有些产品没有绝对的边缘界限,客户应根据自己的经验进行判断。
二、告别同质化低端产品
过去三十年,中国建筑产业经历了快速增长期,在获得巨大经济成果的同时,也带来了一系列的负面问题,例如产品质量问题、环境污染问题、安全事故问题等等。其中产品质量问题最为突出,而引发产品质量问题的根源就是产品的低端化。 何谓产品的低端化?其实说起来也很好理解,就是当某产品的买家只对其价格感兴趣,而对它的其他属性不感兴趣时,那么大量的生产企业就只会做一件事,就是去掉增加成本部分的属性(如降低标准、减少功能等),并以最低成本的投入把这件产品做出来。如果所有参与竞争的企业都抱着同样的想法,那么生产出来的产品就必定是同质化低端产品。当大家都以最低成本投入生产该类产品时,行业的市场竞争就会呈现出产品的低端化现象。 一直以来,中国产品的同质化、低端化问题相当严重,同质化低端产品无论外形、结构、功能或技术参数等,都具有高度的相似性。这类产品最大的特点是:结构简单、功能单一,价格便宜,产品一经推出就能够在招标市场上大行其道,并挤压其他优质产品的市场空间,是同类优质产品的最大杀手。 为何我国的建筑产品市场会出现这种奇怪现象呢?这就不得不提及自2012年2月1日开始实施的【招投标法】相关定标规则。
【招投标法】是我国建筑业招投标活动最重要的一部法律文本。国家制定这部法律的初衷是,在达到规定质量标准(合格)的前提下,最大限度地降低项目的工程费用支出。所以就有了后来一直被业界普遍质疑的定标规则,即【招投标法】定标条款规定的“经评审的最低投标价法”中标原则。 国家【招投标法】制定的这一定标规则愿望是好的,但实际上却起到了相反的效果(维护成本高,反而多花钱)。因为自【招投标法】实施以来,很多中小型企业为了获得产品中标机会,通常都会采取最低价策略参与市场竞争。例如,为了最大限度地降低成本,他们常用的做法是: 1、简化产品功能; 2、降低技术标准; 3、选用最便宜的原材料; 4、委托小厂加工(OEM); 5、不做老化试验; 6、不做可靠性测试…等等。
为了快速将产品投入市场,很多生产企业根本就无视生产流程和工艺流程,甚至连QC检测工位都懒得设置。这样生产出来的产品何来质量保证?何来可靠性和安全性呢? 同质化低端产品给建筑行业带来的最大危害是导致工程质量变差,甚至造成工程质量安全事故等等。更为重要的是,它严重挤压了中高端产品、优质产品的生存空间,严重打击正常企业的产品研发和技术创新的积极性。可以说,由低价中标规则引发的同质化低端产品泛滥成灾,是导致“中国制造”产品长期面对信任危机的重要原因。 可见,同质化低端产品既害人,又害己,是引发工程质量危机的最大祸根。特别需要提醒的是,以同质化低端产品进行恶性竞争,从根本上来说就没有赢家。大家在一起拼死拼活,拼到最后各方都无法得益,而损失最大的就是国家、社会和大量的中小型企业,可谓得不偿失。 对于同质化低端产品带来的祸害,以及由此而造成的诸多负面影响(包括国人普遍对国货持不信任看法等),我们的某些中小型企业应当对此进行深刻反思并引以为戒了。未来,中小企业的产品将何去何从?如何在风云莫测的经济大潮中改变命运?相信此刻,大家都有一个共同答案了。

三、走产品差异化路线
改开以来,市场经济给了企业前所未有的发展空间,我国多年10%的经济增速令世界瞩目。但过度追求GDP也引发了大量负面的东西,例如,在制造业领域,仍然存在大量同质化低端产品、粗制滥造产品和假冒伪劣产品等。这些产品不但扰乱市场秩序,还严重拖慢了我国先进生产力的发展速度,导致中国产品的国际竞争力长期受到压制,致使“中国制造”产品长期面对信任危机...这些刻骨铭心的经历,相信我们每一个中小企业都有深刻的体会。 目前,全球政治、经济正处于动荡不安时期,新一轮科技革命和产业变革正在快速兴起,正所谓我们正处于“百年未有之大变局”之中。那么,作为中小型企业,在当前国际经济不稳定、国内产业大变革的大环境下,是继续沿用原有的发展模式,还是应当调整产品策略,改变惯性思维,尽快找到一条适合自己发展的道路呢? 毫无疑问,产业升级、产品转型、科技创新、走产品差异化道路等,才是我们中小型企业唯一的出路。
所谓差异化就是企业利用产品的差异(如技术、性能、外观、服务、用户体验等差异)来达到战胜竞争对手、争夺更多市场份额的目的。目前,国家对中小型企业的支持力度空前加大,各地政府也相继出台扶持政策,鼓励中小企业科技创新,走产业高质量发展之路。对此,我们中小企业应当抓住这一千载难逢的机会,充分利用政策红利,加快产品转型步伐,为将来企业做大做强做好准备。
高质量发展策略实际上就是引导中国产品走差异化、高端化的道路。“差异化”与“同质化”是两个截然相反的发展模式,同质化低端产品是“低价中标”规则导致的结果,对其产品的质量评价已经触碰底线(质量更差就是粗制滥造、假冒伪劣产品)。相反,“高质量”发展能给企业带来无限向上的发展空间,这种先进的发展模式更能促进产品质量提升和引导产品朝高端化方向发展。 当一件产品的品质具备其它品牌不具有的优良属性时,它一定在技术、性能、外观、服务、用户体验等方面比其它产品更胜一筹,与其它产品相比较就具有较大的差异性优势。这种差异性通常是企业投入巨大资源(技术、人才、资金等)研发和技术创新获得的结果。而“差异化”产品一旦开发成功,就必定在产品市场上表现出强劲的杀伤力,是企业战胜其它竞争对手的重要法宝,也是企业获得丰厚利润的重要来源。

关于通过差异化把产品做成标杆的例子比比皆是,现以华为一款视讯产品为例充分说明差异化对企业拓展高端产品市场的重要性。 现在市场上流行的电子白板主要品牌有: 华为、MAXHUB、希沃、亿联、酷丽、TCL、飞利浦、海康威视、联想…等等。其中“希沃”(教育板块)和“MAXHUB”(企业版块)是业界公认的老牌子(均为同一厂家品牌),其它牌子都是后来居上并前来分享同一市场蛋糕的不同品牌。 其中,最别具一格的是华为,他将产品做成了两条线: 一是与其他同类产品价格相当的ideaHub B系列,该系列产品在投屏清晰度、摄像跟踪、回音消除、声音效果等方面保持与其他同类产品同等档次,但通过品牌优势却能在中端产品市场上获得较多的市场份额; 二是将产品的差异化扩大,即在B系列产品的基础上加入带传统硬终端的ideaHub S系列。这是一款专门针对远程视频会议的产品,用的是H.323协议。ideaHub S系列内置4K超高清投屏功能,最高支持60fps的分辨率(其他品牌一般为30fps),声音采用了麦克风模组配件,支持8米精准拾音,具有智能降噪功能。 而表现最突出的是,该产品在芯片、算法、软硬件融合联动、全场景AI等层面都与众不同,它把众多自己研发的技术融入其中,令其他竞争对手无法模仿,只能眼巴巴的看着它在高端产品市场上独步天下,把高端客户独揽其中,把钱攒得盆满钵满...
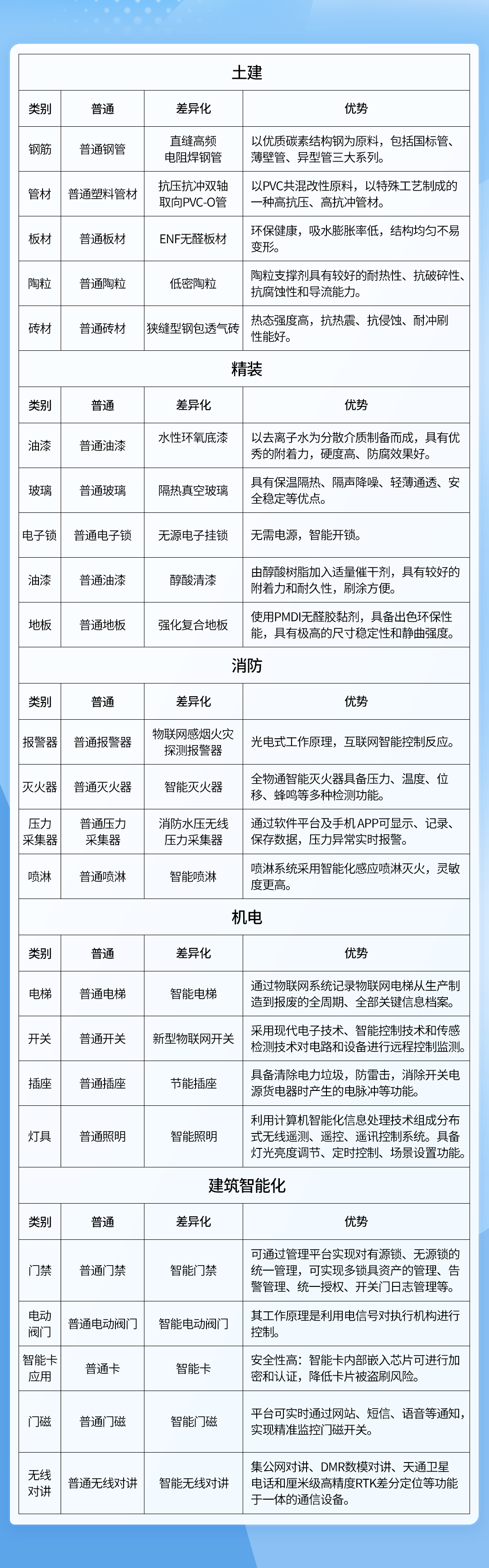
可见,如果一个企业能够把产品差异化做到极致,它就能在市场上独占鳌头,就能够把产品做成行业的标杆。 其它类似华为电子白板(华为称智慧屏)的成功案例还有很多,不一一列举。以下将建筑产业一些产品差异化的成功做法列于表中,方便大家对照和查阅。

上表只是列出一些典型的产品和材料,从表中可以看出,在同类产品(材料)中,别人只需加入一些特定的元素,产品(材料)的性质和用途就大不一样,价格也就会“水涨船高”,而且也可排除一大批的同类竞争对手。 这就是产品差异化的力量!在此,友情提醒一下,走产品差异化路线并非难事,现在的资源渠道非常广泛: 1、购买专利方式; 2、入股方式; 3、合作方式; 4、产学研方式; 5、其他方式。
可见,中小型企业只要能调整产品结构,坚持技术创新,坚持走差异化路线,就一定能够实现既定目标,将自己的产品做大做强。 值得一提的是,有时产品的差异化也可能被别人“同质化”,原因很简单,当你的“差异化”产品在市场上崭露头角时,别人看到你的产品能获利,就必然会模仿生产,这样一来,原来的“差异化”很快就成为了“同质化”。不过,这种高端的同质化与低端的同质化完全不是一回事,高端的同质化只能激发企业重新投入研发和技术创新,从而开发出性能和品质更加优异的产品,而低端的同质化只能将企业引入死胡同。 从这个意义上来说,高端的“差异化”与“同质化”可能会出现相互迭代,相互超越的情况,但无论如何,这是一个良性竞争的过程,这对提升我国制造业质量水平非常有利,对产业高质量发展也能起到极大的促进作用。 建筑产业包括几百上千个专业,涉及的产品有数万种之多,如果每个中小企业都能调整自己的产品策略,不断进行技术创新,坚持走产品差异化路线,可以预见,在未来,我国建筑产业的质量水平将会有一个整体的提升。我们希望这一天能够早日到来。
四、进一步提高产品竞争力
在当前经济日益恶化的环境下,中小企业面临的生存空间令人担忧,如何打破目前这种被动局面?如上所述,企业可以通过制定一系列适合自己发展的策略来提高产品竞争力,例如,将有限资源投放到细分市场上、告别同质化低端产品、走产品差异化路线等。

随着产品市场竞争的白热化,越来越多的中小企业意识到,要提高产品的竞争力,必须在“软”、“硬”件方面形成合力,即企业应在产品研发、管理团队、资金投入和人才培养等方面进行合理调配,充分发挥各种资源优势,精准打造符合企业发展的品牌形象,为企业未来发展壮大打下坚实的基础。 为了进一步提高产品竞争力,企业可以从以下多方面进行提升和改进:
01产品研发
充分利用自身优势,吸纳和引进高端专业人才,进一步提升研发团队的研发能力。对于涉及国家重点扶持的产业,应当瞄准科技含量高、经济效益显著的产品,及时投入资源研发并推出符合市场需求的创新产品。对于专业研发能力不足的企业,还可以与高校或相关研究机构合作,或提供产品定位需求,或通过购买技术专利等方式进行科研合作,积极探索新的科研技术合作伙伴,共同开展创新产品的技术研究和开发。


02管理团队
企业的核心竞争力在于其管理团队,为了实现企业长期稳定发展,中小企业应该建立起专业能力强、管理效率高的管理团队。其中,提高团队管理人员整体素质、专业能力和优化管理流程及提升管理水平,是企业成功的关键。 为了提升管理团队的整体素质,可以在原有管理团队基础上进行合理的人员调配,根据企业发展需要适当引入能独当一面、综合素质高的高端人才,充实研发和销售团队,提升团队的产品开发能力和市场拓展能力。另外,还应建立健全的人才培养体系,提升员工技能和专业管理能力,鼓励员工参与项目合作和跨部门交流,通过内部和外部的培训方式,培养具备创新意识和实践经验的专业人才。


03 资金投入
制定合理的资金预算计划,将有限的资金投放到产品研发、市场推广和品牌建设中,并确保产品研发、生产和销售环节的资金充足。根据产品的客户体验、市场竞争状况反馈的信息,及时调整产品研发方向,确定目标客户群和市场定位,打造品牌形象并提升产品市场竞争力,促进企业实现产品的高质量发展。


总之,中小企业摆脱当前经济困境的关键在于技术创新和产品定位。要充分发挥企业决策快,经营灵活,创新能力强等优势,不断强化创新意识,加快研发投入,及时推出具有独特竞争力的产品。另外,探索新的商业模式和营销策略,拓展新市场和业务范围也是中小企业摆脱目前经济困境的选项之一。根据企业的发展目标,及时调整产品战略,充分考虑中、高端产品市场定位的合理性,真正确立“人无我有,人有我精”的产品差异化研发方向,推动更多的中、高端优质产品投放市场,为企业在产品竞争中赢得更大的优势和占领更多的市场份额抢夺先机。

版权声明:本文由讯大网平台原创,未经授权请勿随意改编,转载请注明出处【讯大网】。