
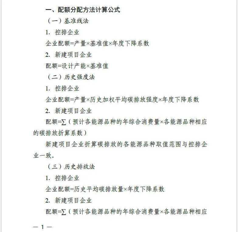
1月11日,广东省生态环境厅发布《广东省2023年度碳排放配额分配方案》,根据方案,2023年度纳入碳排放管理和交易范围的是广东省行政区域内(深圳市除外)水泥、钢铁、石化、造纸、民航、陶瓷(建筑、卫生)和交通(港口)等行业年排放1万吨二氧化碳(或年综合能源消费量5000吨标准煤)及以上的企业,数据中心行业年排放1万吨二氧化碳(或运行机架数达到1000标准机架)及以上的企业,共391家。其中,水泥企业60家,陶瓷企业132家。2023年度配额总量为2.97亿吨,其中,控排企业配额2.83亿吨,储备配额0.14亿吨,储备配额包括新建项目企业有偿配额和市场调节配额。2023年度配额实行部分免费发放和部分有偿发放,其中,钢铁、石化、水泥、造纸控排企业免费配额比例为96%,民航控排企业免费配额比例为100%,陶瓷(建筑、卫生)、交通(港口)、数据中心控排企业和自愿纳入的企业免费配额比例为97%,新建项目企业有偿配额比例为6%。2023年度有偿配额计划发放50万吨,于2024年第一季度和第二季度分两期竞价发放,竞价发放具体规则见竞价公告。省生态环境厅可根据市场情况按程序增加配额有偿发放的数量及次数。

水泥:(60家)




陶瓷:(132家)











